一、现场工程师学院组建的背景
1.组建的必要性
教育部等五部门2022年联合启动了职业教育现场工程师专项培养计划,面向先进制造业、战略性新兴产业的数字化、智能化职业场景,以中国特色学徒制为主要形式,培养精通操作和工艺、善于管理和协作的现场一线工程师。以产业学院建设助推产教深度融合,一是有利于构建“现场工程师—卓越工程师—拔尖创新人才”阶梯式工程师人才培养体系,二是打造校企产教融合命运共同体,三是推广中国特色现代学徒制。依托“政校企”各自优势资源联合建设的产业学院,有助于加速工程技术人才培养形成体系化,突破人才培养创新瓶颈,化解科学和技术研发难题,支撑区域产业转型升级,提高学校职业教育的质量和水平。
2.组建的可行性
学校位于南昌经济技术开发区(以下简称经开区),该区具有产业发达、产业链完整的优势。目前全区已集聚了欣旺达、华创新材、科达利、江铃新能源、百路佳等新能源整车、核心零部件企业近60家,形成了从整车制造到关键零部件和材料的研发、生产、销售,覆盖上下游产业生态系统。2022年,经开区为策应江西省人民政《关于做优做强我省锂电新能源产业若干政策措施的通知》要求,出台了产业扶持、科技创新、人才引进、企业上市、总部基地等政策,充分发挥江铃新能源、欣旺达等锂电龙头企业的引领作用,大力开展延链、补链、强链行动,引进了30多个产业链上项目。预计到2025年,经开区锂电产业的产值将达到400亿元,产业链上技能人才需求达到10000人。
学校坚持内涵提升和特色发展,确定了“围绕产业转、围绕就业干、围绕社会需求办”的办学理念,按照“建好专业促进产业、优化专业服务产业”的发展思路,紧紧围绕区域产业结构调整与转型升级和经济社会发展需求,合理布局产业结构、及时调整优化专业设置,学校专业覆盖装备制造、电子信息、能源动力与材料等专业大类,与经开区主导和优势产业高度匹配。
3.组建的过程
基于经开区锂电产业现状和发展所需,2023年5月经中共江西省委教育工委批复,学校联合欣旺达电子股份有限公司、南昌经济技术开发区管理委员会,“政校企”整合三方及产业最优资源,合力共建以高层次现场工程师培养为主的锂电产业学院,签订现场工程师培养协议,落实教育经费用于现场工程师培养和员工职业教育。学院以服务区域锂电产业链为核心,聚焦锂电制造过程中的智能控制、设备运维、工艺管理等关键环节,围绕机电一体化技术、电气自动化技术、工业机器人技术三个专业开展现场工程师联合培养,旨在培养“懂工艺、精操作、会管理、善协作、能创新”的高素质技术技能人才,助力江西省锂电产业高质量发展。
二、专业调研背景与目的
1.调研背景
(1)国家战略与区域发展双重驱动:对接国家“制造强国”战略和《江西省制造业重点产业链现代化建设“1269”行动计划》,锂电新能源产业被列为江西省重点发展的战略性新兴产业。南昌经开区作为“江西省智能制造基地”,已形成以欣旺达为龙头的锂电产业集群,预计到2025年产业链技能人才需求达10,000人,人才供给缺口巨大。
(2)产业升级带来人才能力结构变革:锂电产业正向高端化、智能化、绿色化转型。据《江西省制造业数字化转型行动计划(2024-2025年)》,要求规上工业企业数字化研发设计工具普及率超90%、关键工序数控化率超70%。这意味着岗位能力需求已从传统的单一设备操作,转向涵盖智能设备运维、生产数据监控、工艺流程优化的复合型能力。
(3)职业教育改革的内在要求:教育部办公厅《关于加快推进现代职业教育体系建设改革重点任务的通知》明确提出,要“打通政策堵点,推广中国特色学徒制”。现场工程师专项培养计划正是要解决人才培养与产业需求“两张皮”的问题。学院与欣旺达共建的产教融合实训基地(投资近千万元,面积约1200㎡)已投入使用,为基于真实生产环境的调研与教学提供了坚实基础。
2.调研目标
(1)精准定位岗位群:明确“机电一体化技术”、“电气自动化技术”、“工业机器人技术”三个专业在锂电产业链中对应的设备工程技术员、自动化系统运维员、工业机器人系统操作员、现场生产管理员等核心岗位群。
(2)解构能力模型:深入分析目标岗位的典型工作任务、所需的知识、技能和素养,构建“岗位—任务—能力”三维映射模型,为课程体系重构提供精准输入。
(3)推动“三教”改革:依据调研结果,推动教师(双师能力提升)、教材(活页式、工单式)、教法(项目式、情景式)的改革,确保人才培养供给侧与产业需求侧紧密对接。
三、企业生产标准与生产流程分析
1.生产标准体系
欣旺达作为上市公司和行业龙头,其生产标准代表了国内一流水平,并与国际接轨。

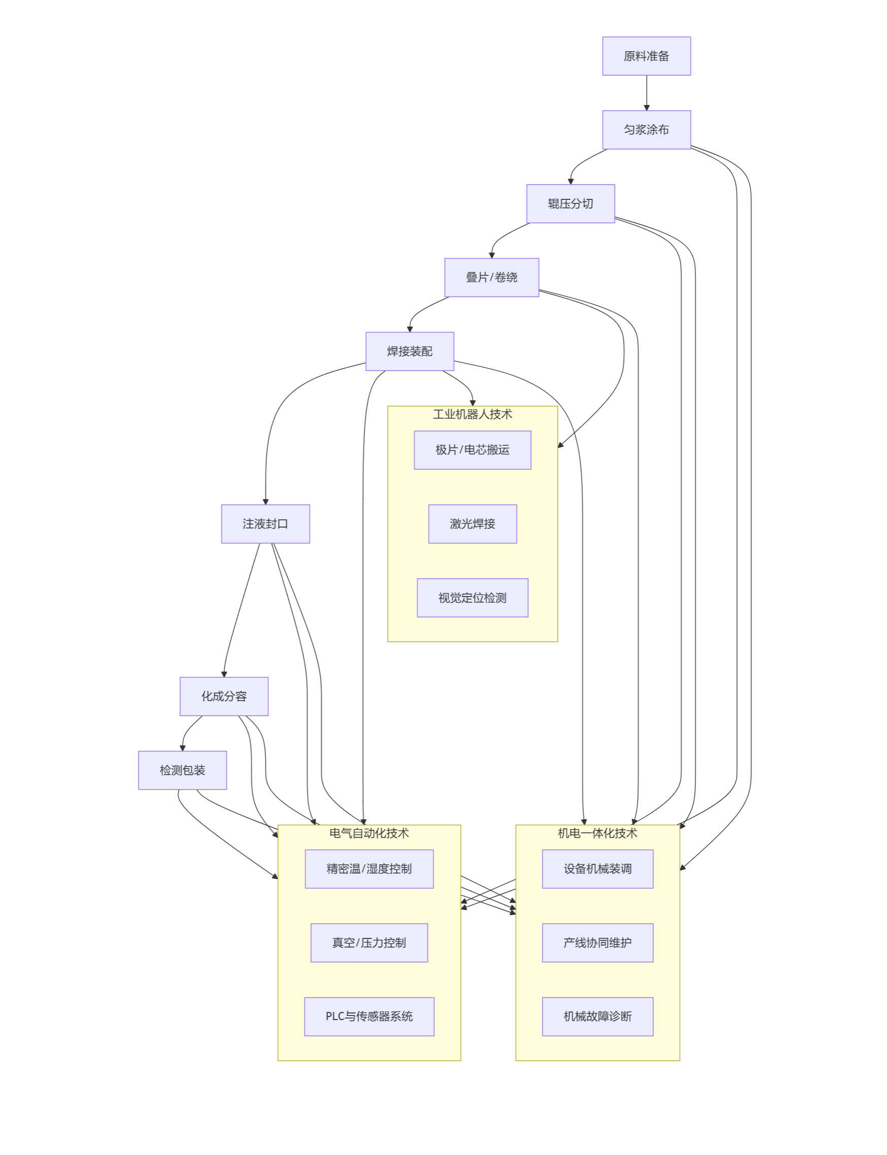
2.锂电芯制造核心工艺流程与专业关联
以下流程图具体展示了锂电芯制造的核心环节及其与三大专业的关联。

四、岗位任务与能力需求分析
基于对欣旺达南昌基地的调研,提炼出以下四大核心岗位群:
1.锂电智能设备运维岗
(1)典型工作任务
●负责涂布机、辊压机、卷绕机等锂电专用设备的日常点检与定期维护。
●处理设备突发故障,完成故障诊断记录与分析报告。
●参与设备升级改造,如加装传感器、执行器等,提升设备自动化水平。
(2)能力要求
知识:掌握机械原理、液压与气动、电机与电气控制。
技能:能识读机械装配图与电气原理图;熟练使用万用表、示波器等工具;具备基本的PLC程序阅读理解能力。
素养:具备强烈的安全意识、严谨的责任心和精益求精的工匠精神。
2.自动化控制系统调试岗
(1)典型工作任务
●负责PLC、HMI、变频器、伺服驱动器等控制设备的参数设置与程序上下载。
●对自动化产线进行系统联调,优化控制逻辑,提升运行效率。
●维护车间工业网络(如PROFIBUS、EtherCAT),保障数据传输稳定。
(2)能力要求
知识:掌握PLC编程技术(西门子/三菱)、工业网络与组态技术、传感器与智能检测技术。
技能:能独立完成一个小型自动化站的程序设计、调试与故障排除;能使用组态软件进行简单监控画面开发。
素养:具备系统思维、逻辑分析能力和创新意识。
3.工业机器人应用维护岗
(1)典型工作任务
●负责搬运、焊接、涂胶等工业机器人的示教编程与轨迹优化。
●完成机器人的日常保养,更换易损件。
●集成机器人视觉系统,实现物料定位、缺陷检测等功能。
(2)能力要求
知识:掌握工业机器人现场编程与离线仿真技术、机器人系统维护知识。
技能:能熟练操作至少一种主流品牌机器人(如ABB/发那科);能使用RobotStudio等软件进行离线编程与仿真;能处理机器人常见报警。
素养:注重程序编写的规范性,具备空间想象能力和手眼协调能力。
4.生产现场管理岗
(1)典型工作任务
●通过MES系统监控生产进度、设备状态与产品质量。
●协调处理生产异常,推动现场精益改善(如减少浪费、优化布局)。
●管理班组人员,组织班前会,落实安全生产与质量要求。
(2)能力要求
知识:了解精益生产理念、质量管理体系、MES系统基本原理。
技能:具备良好的数据分析和报表处理能力(如使用Excel);拥有出色的沟通协调和团队管理能力。
素养:具备全局观念、成本意识和持续改进的思维。
五、岗位实习的实训项目设计
校企联合培训现场工程师可构建递进式实训项目体系,如下表所示。
六、课程与岗位能力映射表
核心专业课程与支撑岗位能力对应关系,如下表所示。

七、调研总结与建议
本次调研表明,锂电科技现场工程师学院所设专业高度契合区域锂电产业发展需求,校企合作基础扎实,岗位指向明确。
为进一步提升人才培养质量,建议如下:
1.共建课程资源:联合开发基于真实生产案例的活页式教材、工单式实训手册、VR仿真资源等;
2.强化师资交流:落实企业导师驻校授课与学校教师入企实践“双岗互聘”机制;
3.推进课证融通:将“工业机器人操作与运维”“智能制造系统集成”等职业技能登记证书标准融入课程;
4.完善评价机制:建立以企业满意度、岗位适应度、技能达成度为核心的综合评价体系。
本报告将为锂电科技现场工程师学院2025年度专业建设与教学改革提供重要依据。
编制单位:江西机电职业技术学院电气工程学院
合作企业:欣旺达电子股份有限公司